BJLƽ̨
ÍøÕ¾logo
ÍøÕ¾Ê×Ò³
home
×ß½øBJLƽ̨
about
BJLƽ̨¼ò½é
Ïòµ¼Ö´Ç
ÆóÒµÎÄ»¯
ÆóÒµ´óʼÇ
×ÊÖÊÉùÓþ
Ô±¹¤·ç·¶
ÐÂÎÅÖÐÐÄ
news
¹«Ë¾ÐÂÎÅ
ÐÐÒµÐÂÎÅ
³§Çø³§Ã²
factory
³§Çø³§Ã²
¼Ó¹¤×°±¸
ÖÆÆ·¿â
ݪֲ»ùµØ
²úƷչʾ
product
BJLƽ̨ϵÁÐ
ÇïÒçϵÁÐ
Ã×Á¢·½ÏµÁÐ
¹Ù·½É̳Ç
shop
ÌìèÉ̳Ç
¾©¶«É̳Ç
ËÕÄþÒ×¹º
»¥Àû¹²Ó®
join
ÓªÏúÍøÂç
ÏàÖúͬ°é
ÊÛºó·þÎñ
δÀ´ÍýÏë
¼ÓÃËÌõ¼þ
µêÃæÕ¹Ê¾
ÁªÏµBJLƽ̨
contact
¹«Ë¾ÐÂÎÅ
|
ÐÐÒµÐÂÎÅ
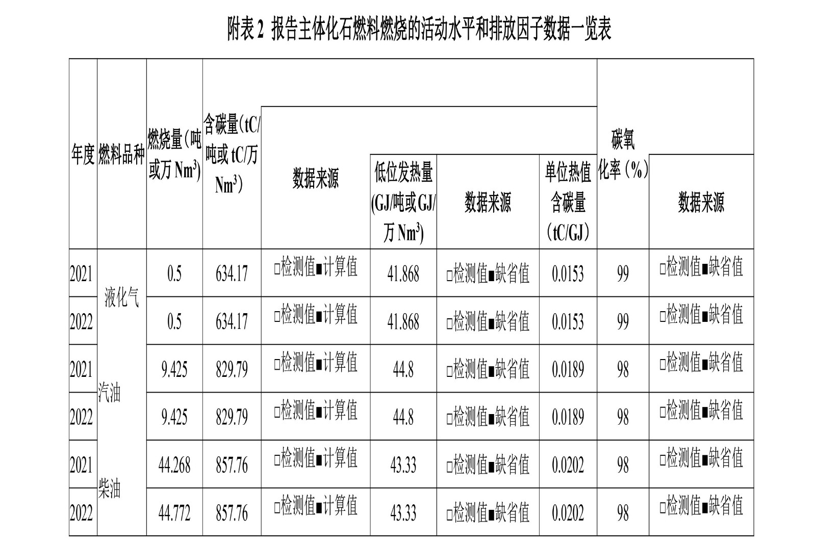
BJLƽ̨Ã×Òµ2021-2022ÄêÎÂÊÒÆøÌåÅŷű¨¸æ
¸üÐÂʱ¼ä£º2023-06-15 00:00:00
BJLƽ̨ ºÚICP±¸12000052ºÅ-2 ÊÖÒÕÖ§³Ö£º·çÌÚµçÉÌ
ÀÛ¼Æä¯ÀÀÁ¿£º149019
ÍøÕ¾µØÍ¼